2026年1月26日,南京财经大学食品科学与工程学院裴斐(通讯作者)在国际TOP期刊Postharvest Biology and Technology(Q1,IF: 6.8)发表题为“Transcriptomics reveals the mechanism by which UV-B radiation delays postharvest browning of Agaricus bisporus by maintaining cell membrane stability”的研究性论文。

双孢蘑菇(Agaricus bisporus)采后极易发生褐变,严重影响其商品价值。细胞膜稳定性被认为是调控褐变的关键因素。本研究通过转录组学技术,揭示了适宜剂量UV-B辐照(50 kJ/m²)通过维持细胞膜稳态延缓双孢菇采后褐变的分子机制。
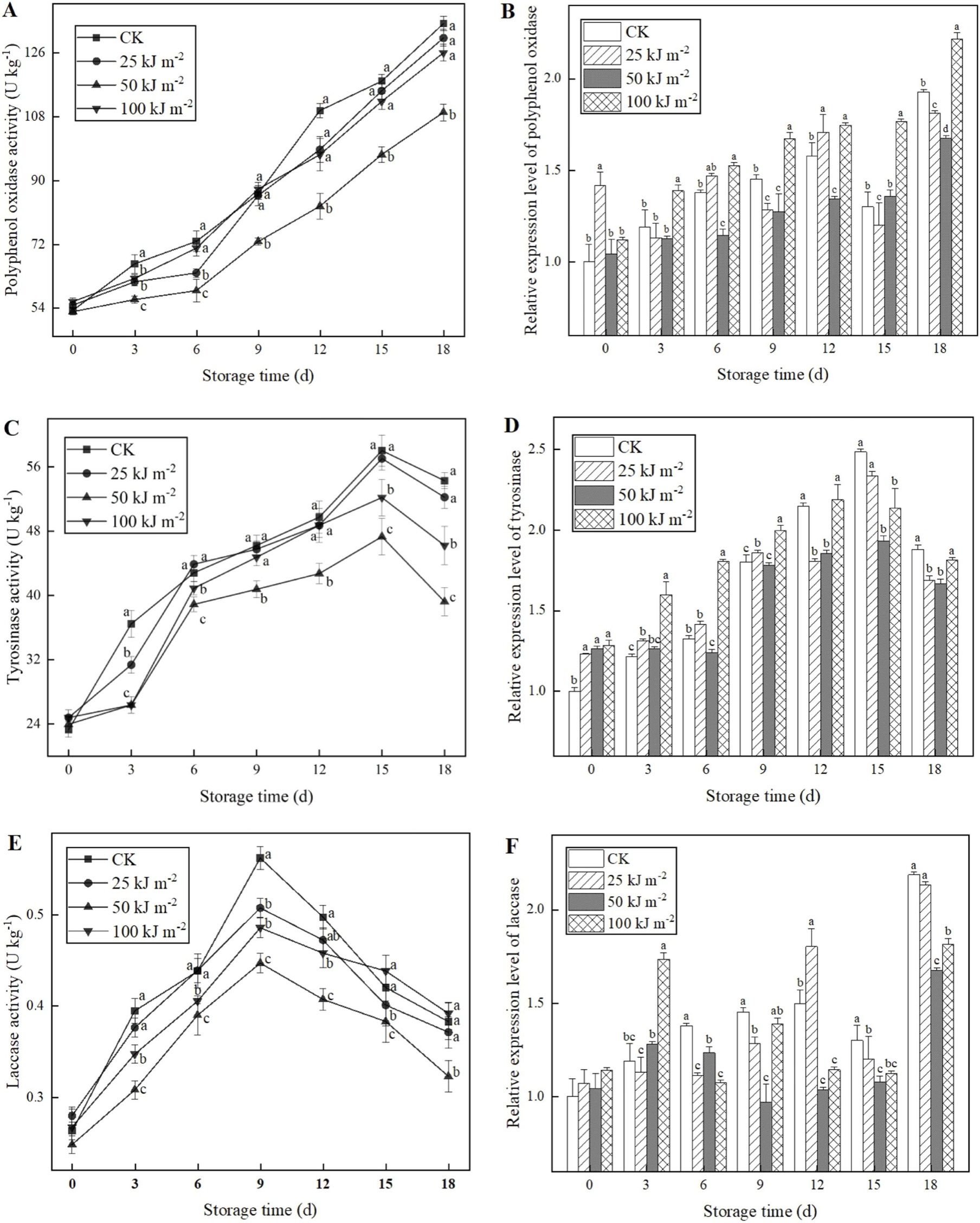
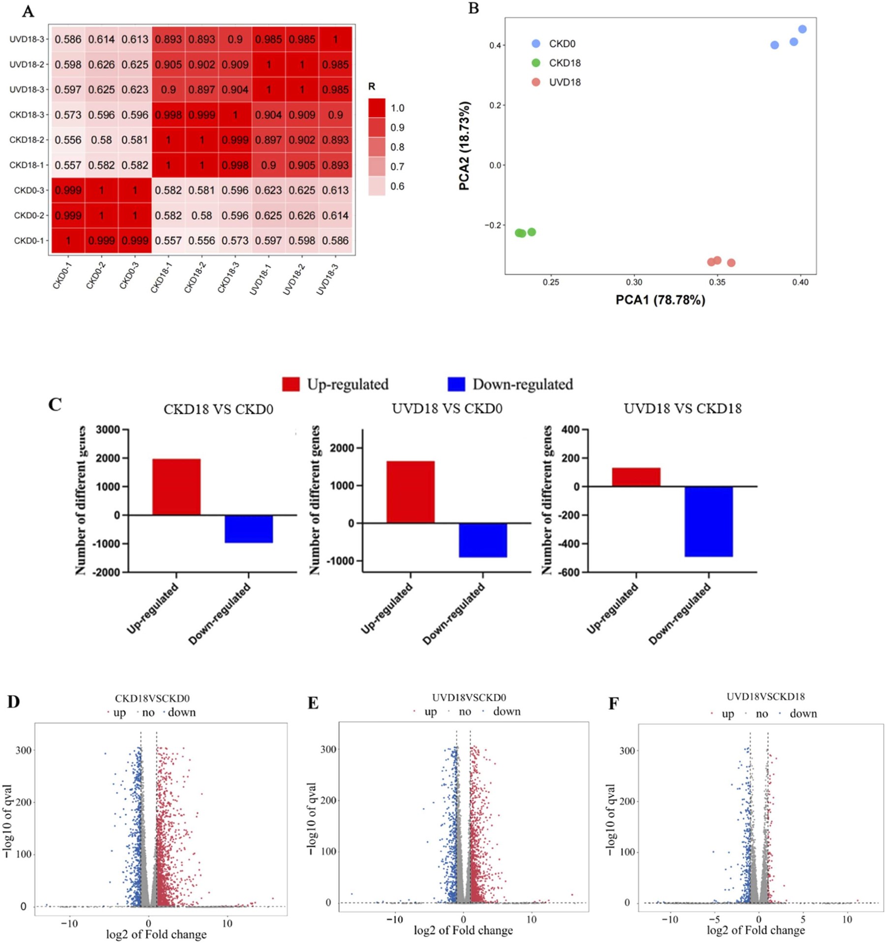
研究发现,UV-B辐照有效抑制了膜脂过氧化进程,降低了细胞膜通透性,减轻了细胞内含物泄漏,保持了细胞膜结构的完整性。与此同时,辐照处理显著抑制了多酚氧化酶(PPO)、酪氨酸酶(TYR)和漆酶(LAC)的活性,与对照组相比分别降低了18.66%、27.75%和15.27%,并下调了相应基因的表达水平。转录组学分析发现,差异表达基因(DEGs)主要富集于脂肪酸代谢、磷脂代谢、色氨酸代谢和谷胱甘肽代谢等关键通路。这些结果表明,UV-B辐照通过“维持膜完整性”与“抑制褐变相关代谢”双重机制,有效延缓了双孢菇采后褐变。
本研究为UV-B辐射作为一种绿色、非离子辐射保鲜技术在食用菌采后品质调控中的应用提供了理论依据,也为开发新型物理保鲜方法提供了新的思路。
研究亮点
首次从细胞膜稳态角度系统解析UV-B延缓双孢菇采后褐变的分子机制。研究发现50 kJ/m² UV-B辐照可显著抑制膜脂过氧化,降低细胞膜通透性,保持细胞结构完整;同时辐照显著抑制褐变相关酶(PPO、TYR、LAC)活性及其基因表达。
通过转录组分析UV-B辐照通过“维持膜完整性”与“抑制褐变相关代谢”双重机制,有效延缓了双孢菇采后褐变。
研究结论
50 kJ/m²的照射有效延缓了褐变产物含量的增加,并抑制了相关酶的活性及对应基因的表达,这证明了褐变过程被延缓。同时细胞膜的完整性及脂肪酸含量得以维持,且细胞膜所受的氧化应激程度得到缓解。转录组分析结果显示,关键差异表达基因主要与脂肪酸代谢、磷脂代谢、色氨酸代谢及谷胱甘肽代谢通路相关。这些结果表明,50 kJ/m²的UV-B照射可能通过维持细胞膜稳态来延缓双孢蘑菇采后褐变。
图文赏析

图1 不同剂量UV-B辐照下双孢菇外观变化(A)、总酚含量(B)、酪氨酸含量(C)、多巴含量(D)、可溶性醌含量(E)

图2 UV-B辐照对PPO、TYR、LAC活性及其基因表达的影响

图3 细胞膜超微结构、膜通透性和MDA含量变化

图4转录组样本间相关性分析(A)、PCA分析(B)、差异基因数量(C)及火山图(D-F)

图5 GO与KEGG富集分析结果

图6 GO与KEGG富集分析结果

图7 UV-B辐照延缓双孢菇采后褐变的潜在机制示意图
原文链接: https://doi.org/10.1016/j.postharvbio.2025.113858